The hidden problem behind team stagnation (and how to fix it)
Teams with stagnant performance need more than internal processes to improve – they need a systematic way to anticipate future challenges
Many organisations face a persistent challenge: teams that start strong but gradually settle into performance plateaus, delivering the same results quarter after quarter with no meaningful improvement. While these teams may not be failing, they are not growing either – a phenomenon that costs businesses money and time with unrealised potential and missed opportunities.
Recent research has uncovered a solution that transforms these plateau teams into high-growth performers: instead of focusing internally on team processes, the answer lies in systematically connecting teams to external intelligence about their business environment.
Researchers who tracked teams across a major engineering sales organisation with $600 million in annual revenue have uncovered why team stagnation occurs – and more importantly, how to break through it. The solution challenges conventional wisdom about team development: the key to transforming stagnant teams lies not in internal processes, but in systematically connecting them to external intelligence about their changing business environment.
The problem: Stagnating performance trajectories
The organisation at the centre of this discovery employed 1446 people across Australia, New Zealand, and Asia, selling thousands of engineering products to diverse industries spanning mining and heavy industry to transport, energy, and fast-moving consumer goods. Like many businesses operating in complex markets, their teams struggled to stay current amid constant industry changes and shifts in customer needs.

The research team, led by Associate Professor Catherine Collins in the School of Management and Governance at UNSW Business School and Professor Cristina Gibson from Pepperdine University’s Graziadio Business School, tracked 57 sales teams over three years using quarterly gross profit measurements. What they discovered challenged fundamental assumptions about why teams get stuck – and revealed a breakthrough approach that transformed flat-performing teams into growth engines.
The problem these teams faced mirrors a challenge confronting organisations worldwide: teams that deliver consistent results but never improve, trapped in “stagnating performance.” Unlike obvious failures that demand immediate attention, these plateau teams fly under the radar, costing businesses unrealised potential and missed opportunities.
“We were invited by the top management team of the organisation to evaluate a novel initiative that changed the organisational structure,” said A/Prof. Collins. “With prior team development activities not able to shift stagnating performance of the teams, the top management team were seeking learning partners to shift organisational and employee outcomes in meaningful and sustainable ways.”
The hidden problem behind team stagnation
Teams often become trapped in internal routines that worked in the past but fail to adapt to changing external conditions. The research revealed that teams experiencing flat performance trajectories typically suffer from what the study termed “internally focused knowledge processes” – they become consumed by immediate priorities and lose sight of emerging opportunities and threats in their external environment.
Subscribe to BusinessThink for the latest research, analysis and insights from UNSW Business School
The challenge intensifies in today’s information-rich world, where teams face an overwhelming volume of data. Rather than helping, this information overload often paralyses decision-making, causing teams to retreat further into familiar internal processes and immediate operational concerns.
“This myopia is dangerous,” Prof. Gibson asserted. “In the teams in our study, it translated into lost sales and dissipating competitive advantage. In other, more extreme contexts, the myopia could have even more detrimental consequences, such as the inability to uphold safety protocols or respond to emergencies.”
The permeable organisational design solution
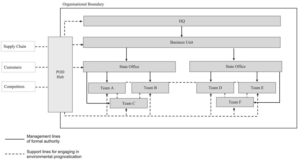
The breakthrough came through implementing a change in the organisational structure, which researchers called a “permeable organisational design”. This approach created dedicated specialist roles – essentially knowledge hubs – positioned outside operational teams but connected to them through structured support relationships.
These specialists, working in a unit separate from day-to-day operations, focused exclusively on scanning the external environment for relevant intelligence about industry changes, market conditions, and future customer demands. Their role was to filter and translate this external knowledge into actionable insights for operational teams.
Published in the Journal of Organizational Behavior, the study demonstrated that this external knowledge support system enabled teams to engage in what researchers termed “environmental prognostication” – the ability to use current external information to anticipate future challenges and opportunities.

“The key characteristics of these specialists are that they are employees with expertise and relationships that enable translation of knowledge and information from various stakeholders and help to prioritise the work of the frontline teams,” A/Prof. Collins explained.
“I suspect that employees already in the organisation with social capital and detailed knowledge of the services/products would be best. Transferring to work in such a knowledge hub also provides an enriching career experience for existing employees.”
Environmental prognostication: A game-changing capability
Unlike simple information gathering, environmental prognostication involves interpreting external signals to project future scenarios and adapt current actions accordingly.
Teams supported by the permeable organisational design developed this advanced capability, moving beyond reactive responses to external changes. As one team member explained in the research: “They provide great knowledge and understanding of the industry and customers, [as they] visited different branches during the week [enabling the] flow of information to be a lot better [across customers and teams, so that teams could] make changes for the better.”
Environmental prognostication is more than perceiving ‘what is going on?’ and comprehending ‘what does that information mean?’. The study found that simply engaging in that level of information processing did not produce the same performance improvements, highlighting the unique value of future-focused environmental intelligence.
Learn more: Is there an evergreen organisational structure? Lessons from Unilever
“In our current competitive marketplace, with the pace of automation and advancements in artificial intelligence, it is not enough to understand what is happening today,” said Prof. Gibson. “Teams and the organisations they represent need the ability to look beyond the current scenario and anticipate what lies ahead, as well as alternatives for adapting and incorporating those developments.”
A/Prof. Collins said it is also important to note that building environmental prognostication differs markedly from traditional team interventions, which typically process information as separate units. “For example, after action reviews or basic team coaching that focus on strengthening internal team processes, such as building cohesion or resolving conflict management, they miss the opportunity to understand how the success of future actions is intertwined with the numerous stakeholders they work with,” she said.
Measurable performance transformation
Teams in the intervention condition shifted from flat performance trajectories to significant growth patterns, while control teams continued to stagnate. The intervention teams demonstrated what researchers called “positive turning points” – fundamental shifts in performance direction rather than mere incremental improvements.

Teams also reported practical benefits beyond financial metrics. One participant noted: “We are now able to chase larger customers/contracts locally” and described “improved teamwork” that enabled broader market opportunities. The intervention provided teams with knowledge about “how to grow branch sales over the next five years” and “how to grow the business into new markets.”
A practical implementation framework
The research provides clear guidance for implementing this approach. Organisations need to establish dedicated knowledge specialists who maintain external connections to monitor industry trends. When these specialists work horizontally across operational teams rather than within traditional management hierarchies, team members are involved in and thus invested in creating value for the organisation.
Key implementation elements include regular communication cycles (minimum fortnightly meetings), a focus on future-oriented intelligence rather than historical reporting or reviews, and an emphasis on translating external insights into actionable team strategies implemented in the short and medium term. The specialists must have sufficient capacity to engage deeply with external stakeholders without being distracted by operational responsibilities.
Learn more: How better leadership in hospitals can improve patient outcomes
Strategic implications for business leaders
This research challenges conventional wisdom about team development interventions. Rather than investing primarily in internal team building or skills training, organisations need to consider structural changes that systematically connect teams to external intelligence sources.
The approach offers particular value for teams serving stable customer bases or operating in traditional industries where external change may not be immediately apparent. These teams are most at risk of performance stagnation and stand to benefit most from structured environmental prognostication capabilities.
For organisations seeking sustainable performance improvements, the research suggests that the solution lies not in working harder with existing internal processes, but in working smarter by systematically connecting teams to the external intelligence they need to anticipate and adapt to future challenges.
“Commonly, team managers are laden with additional responsibilities to support and develop teams,” said A/Prof. Collins. “Yet given operational activities for these team managers are typically intense, support and development activities may, unintentionally, wax and wane. Structural solutions such as permeable organisational designs provide ongoing support that builds agility into organisations,” she concluded.